特区彩票论坛

 找回密码
 立即注册

微信扫描登录

手机动态码快速登录

手机注册登录

[精选规律] [七星彩] 3299期:海南特区报 彩票栏目精选

 关闭 [复制链接] 关注楼主
琴心剑魄 发表于 2026-2-2 11:56 | 显示全部楼层 |阅读模式
海南特区报 周一版
, y$ I; F4 `. m 360截图20260202115303.png
360截图20260202115309.png
360截图20260202115316.png


梦中彩票 发表于 2026-2-2 11:56 | 显示全部楼层
感觉对子
风云一把手 发表于 2026-2-2 11:58 | 显示全部楼层
赞赞赞赞赞赞
倾心之恋 发表于 2026-2-2 12:02 | 显示全部楼层
老师分析得很透彻,这对我来说太有帮助了!
一杯疏狂留沙场 发表于 2026-2-2 12:10 | 显示全部楼层
谢谢推荐,帅哥支持你
血狱生 发表于 2026-2-2 12:18 | 显示全部楼层
打卡打卡
英雄梦 发表于 2026-2-2 12:19 | 显示全部楼层
要全力顶贴,喝点奶先
' y3 i! ]/ e6 h. K, L       
 楼主| 琴心剑魄 发表于 2026-2-3 10:53 | 显示全部楼层
南国都市报 周二版
) i6 B' v7 N* ?" @& e" s5 [ 360截图20260203103930.jpg
360截图20260203103940.jpg
360截图20260203103951.jpg
360截图20260203104002.jpg
 楼主| 琴心剑魄 发表于 2026-2-3 10:53 | 显示全部楼层
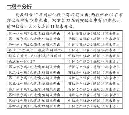
海南特区报 周二版‘1 o4 Q' u: r4 T3 v* o
360截图20260203104030.jpg
360截图20260203104036.jpg
360截图20260203104045.jpg
360截图20260203104051.jpg
360截图20260203104056.jpg
360截图20260203104102.jpg
360截图20260203104109.jpg
360截图20260203104115.jpg
360截图20260203104122.jpg
360截图20260203104129.jpg
360截图20260203104135.jpg
360截图20260203104141.jpg
360截图20260203104158.jpg
360截图20260203104203.jpg
360截图20260203104209.jpg
360截图20260203104215.jpg
360截图20260203104224.jpg
360截图20260203104231.jpg
360截图20260203104238.jpg
禁止发布广告、联系方式、外网网址,禁止骂人 高级模式
您需要登录后才可以回帖 登录 | 立即注册 手机动态码快速登录

本版积分规则

投诉举报|Archiver|手机版|小黑屋|特区彩票网 ( 琼ICP备14002335号-2 )

GMT+8, 2026-4-20 22:18 , Processed in 0.047604 second(s), 20 queries , Redis On.

Powered by Discuz! X3.4

Copyright © 2001-2023, Tencent Cloud.

快速回复 返回顶部 返回列表